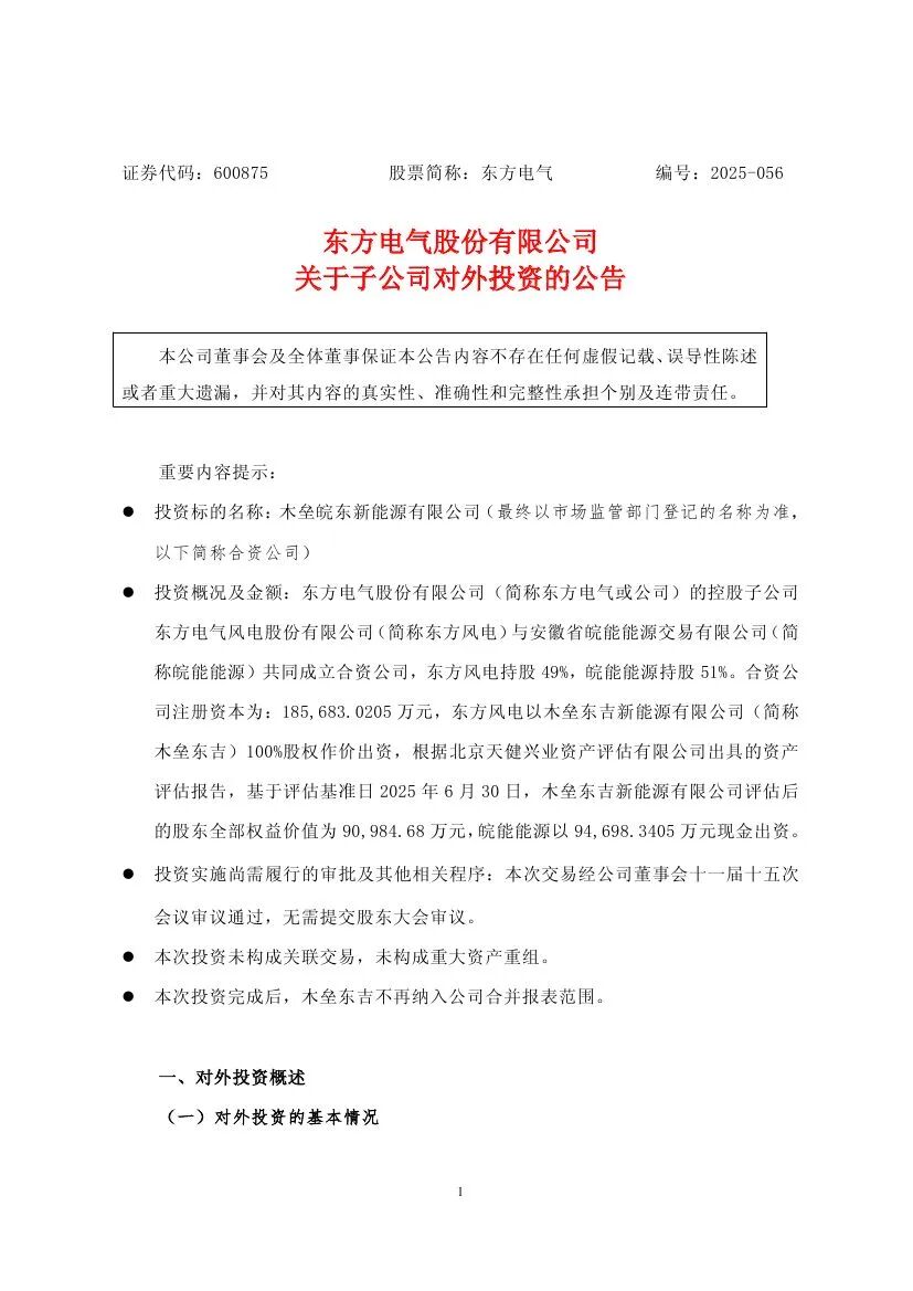
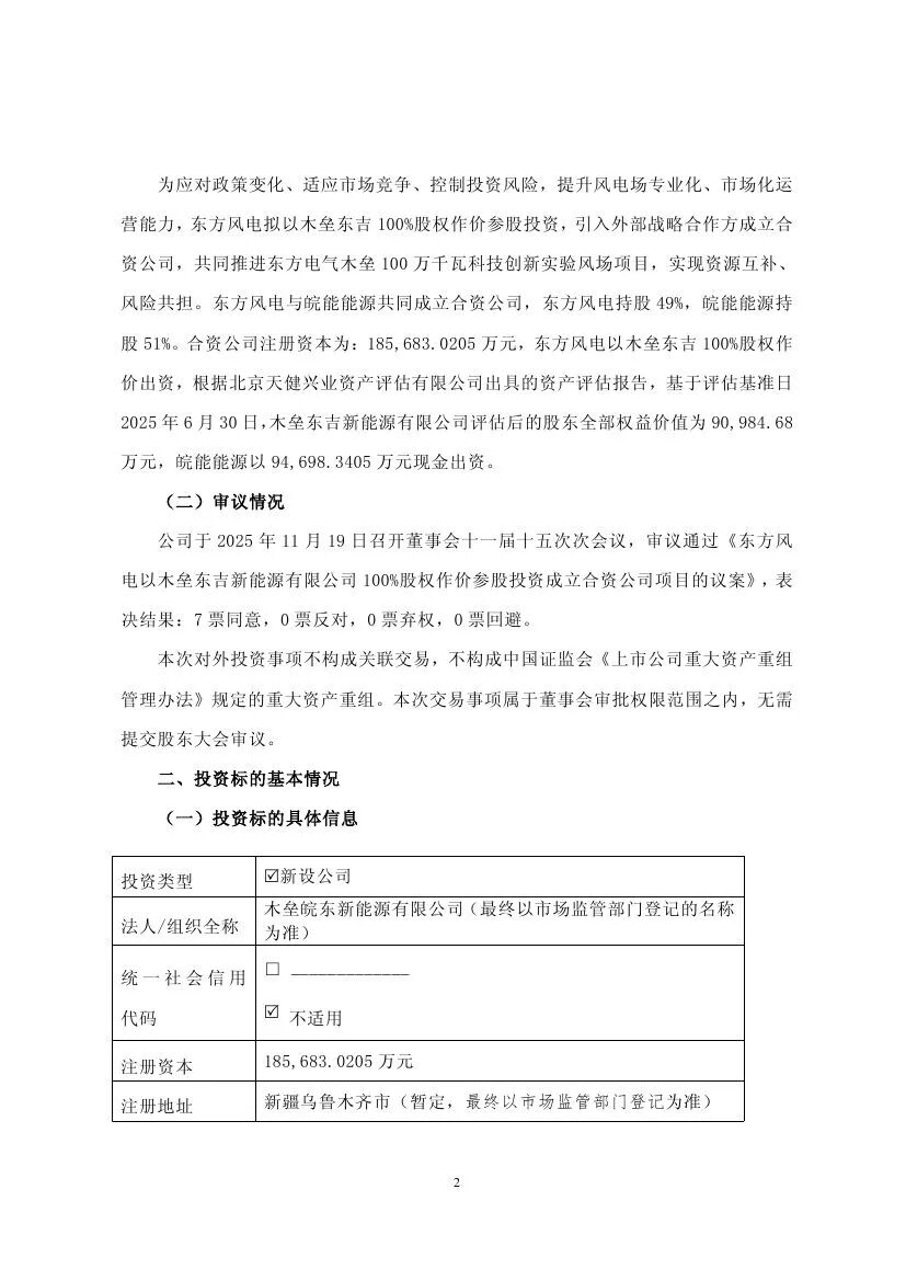
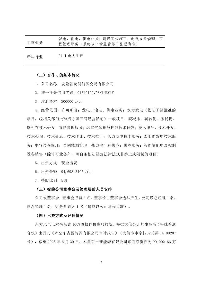
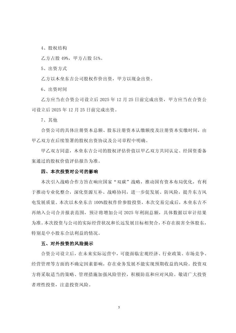
东方电气控股子公司与皖能能源共同成立合资公司,东方风电持股49%,皖能能源持股51%。合资公司注册资本为:185,683.0205万元,东方风电以木垒东吉新能源有限公司100%股权作价出资,根据北京天健兴业资产评估有限公司出具的资产评估报告,基于评估基准日2025年6月30日,木垒东吉新能源有限公司评估后的股东全部权益价值为90,984.68万元,皖能能源以94,698.3405 万元现金出资。






2025-11-21 13:57 来源:维度网 浏览:
东方电气控股子公司与皖能能源共同成立合资公司,东方风电持股49%,皖能能源持股51%。合资公司注册资本为:185,683.0205万元,东方风电以木垒东吉新能源有限公司100%股权作价出资,根据北京天健兴业资产评估有限公司出具的资产评估报告,基于评估基准日2025年6月30日,木垒东吉新能源有限公司评估后的股东全部权益价值为90,984.68万元,皖能能源以94,698.3405 万元现金出资。










