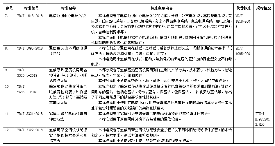
1月11日,工信部发布12项通信行业标准报批公示。其中包括多项电力通信标准,详细内容如下:
根据标准制修订计划,相关标准化技术组织已完成《基于统一IMS(第二阶段)的业务技术要求 基本呼叫和补充业务》等12项通信行业标准的制修订工作。在以上标准批准发布之前,为进一步听取社会各界意见,现予以公示,截止日期2018年2月10日。
公示时间:2018年1月11日—2018年2月10日
附件: 12项通信行业标准名称及主要内容
工业和信息化部科技司
2018年1月11日


2018-01-12 11:38 浏览:
1月11日,工信部发布12项通信行业标准报批公示。其中包括多项电力通信标准,详细内容如下:
根据标准制修订计划,相关标准化技术组织已完成《基于统一IMS(第二阶段)的业务技术要求 基本呼叫和补充业务》等12项通信行业标准的制修订工作。在以上标准批准发布之前,为进一步听取社会各界意见,现予以公示,截止日期2018年2月10日。
公示时间:2018年1月11日—2018年2月10日
附件: 12项通信行业标准名称及主要内容
工业和信息化部科技司
2018年1月11日






