
6月28日,能见App从国家发改委网站获悉,国家发展改革委、商务部发布《2018年版外商投资准入特别管理措施(负面清单)》,2018年版负面清单,由原来63条减至48条,推出了一系列重大开放措施。设计新能源汽车、锂电材料石墨等,详情如下:
在能源矿产领域,取消多项外商投资准入限制,包括电网、加油站、新能源汽车、特殊和稀缺煤类、稀土与石墨等,市场进一步开放。
具体包括:
1.加油站。取消同一外国投资者设立超过30家分店、销售来自多个供应商的不同种类和品牌成品油的连锁加油站建设、经营须由中方控股的限制。
2.电网。取消电网的建设、经营须由中方控股的限制。
3.新能源汽车。2018年取消专用车、新能源汽车整车制造外资股比限制,2020年取消商用车外资股比限制,2022年取消乘用车外资股比限制以及合资企业不超过两家的限制。
4.特殊和稀缺煤类。取消特殊和稀缺煤类勘查、开采须由中方控股的限制。
5.石墨。取消石墨勘查、开采的外资准入限制。
6.稀土和钨。取消稀土冶炼、分离限于合资、合作的限制,取消钨冶炼的外资准入限制。
全部清单如下:
1.取消小麦、玉米之外农作物新品种选育和种子生产须由中方控股的限制。
2.取消特殊和稀缺煤类勘查、开采须由中方控股的限制。
3.取消石墨勘查、开采的外资准入限制。
4.取消稀土冶炼、分离限于合资、合作的限制,取消钨冶炼的外资准入限制。
5.2018年取消专用车、新能源汽车整车制造外资股比限制,2020年取消商用车外资股比限制,2022年取消乘用车外资股比限制以及合资企业不超过两家的限制。
6.取消船舶(含分段)设计、制造与修理须由中方控股的限制。
7.取消干线、支线飞机设计、制造与维修,3吨级及以上直升机设计与制造,地面、水面效应航行器制造及无人机、浮空器设计与制造须由中方控股的限制。
8.取消通用飞机设计、制造与维修限于合资、合作的限制。
9.武器弹药制造不列入负面清单。
10.取消电网的建设、经营须由中方控股的限制。
11.取消铁路干线路网的建设、经营须由中方控股的限制。
12.取消铁路旅客运输公司须由中方控股的限制。
13.取消国际海上运输公司限于合资、合作的限制。
14.取消国际船舶代理须由中方控股的限制。
15.取消稻谷、小麦、玉米收购、批发的外资准入限制。
16.取消同一外国投资者设立超过30家分店、销售来自多个供应商的不同种类和品牌成品油的连锁加油站建设、经营须由中方控股的限制。
17.取消对中资银行的外资单一持股不超过20%,合计持股不超过25%的持股比例限制。
18.2018年将证券公司、证券投资基金管理公司由中方控股改为外资股比不超过51%。2021年取消外资股比限制。
19.2018年将期货公司由中方控股改为外资股比不超过51%。2021年取消外资股比限制。
20.2018年将寿险公司外资股比由50%放宽至51%。2021年取消外资股比限制。
21.取消测绘公司须由中方控股的限制。
22.取消禁止外商投资互联网上网服务营业场所的规定。
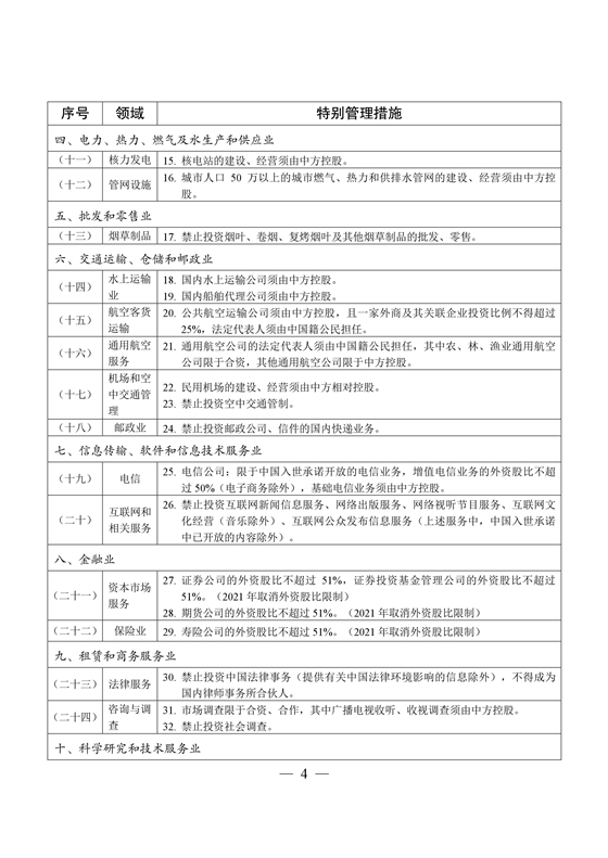
此外,2018年版负面清单采用了表格形式,根据《国民经济行业分类》(GB/T 4754—2017)进行了分类。









